Purpose

This report has two purposes. It describes an L-C based tone stack, and illustrates the use of sub-minature "hearing aid" type tubes. The tone stack has bass mid and treble controls, the mid control provides true boost and cut of mid frequencies and additionally has a selector switch to change the center of the mid control from 440Hz to 262Hz. The subminature tubes provide input and output buffering so that the combination has "unity" gain when the tone stack controls are set to flat position.

Of course, you may wish to experiment with the sub-minature tubes without using the tone stack or experiment with the tone stack without using the sub-minature tubes. One does not require the other to function properly.

Background

There are currently several sources of very inexpensive small audio transformers. The windings on these may be connected to provide high inductance (at low power levels) in a small area at a low cost. This provides an opportunity to consider an LC based tone stack. Representative "inductors" from the Mouser catalog are the TL024 transformer, with 6 Hy inductance for all windings in series, TM019 with 13 Hy for all windings in series, and TM025 with 20Hy for all windings in series. These are currently available for less than $2.00 each.

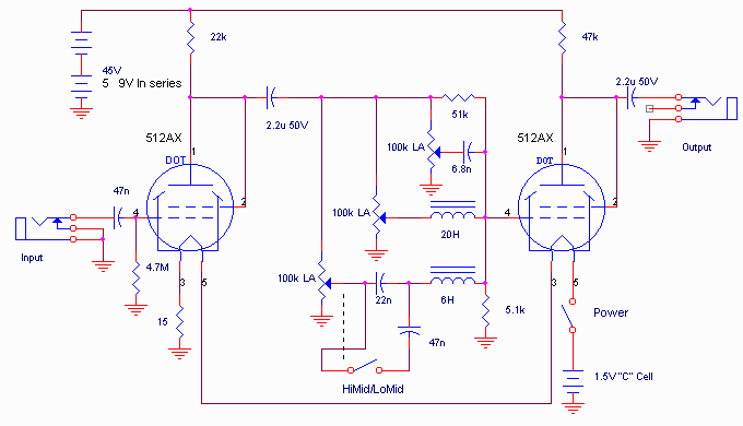
The Circuit

The circuit is relatively simple:

In this circuit, a single C cell provides filament power for both tubes. Due to the series filament connection, the first stage has 0.25V of cathode bias applied and about 0.3V of contact bias for roughly 0.55V of bias. In the triode connection shown, the effective plate resistance for this connection is about 33k, so the stage gain is about 3, with an effective impedance to the tone stack of about 13k.

The second stage has an effective cathode bias of about 0.88 volts. For the bias point chosen, the stage gain is slightly over 6 with an effective output impedance of about 20k. Due to the relatively low values of the loading components chosen, there is a loss through the tone stack of slightly over 18:1. Thus, the system exhibits a gain of about unity (see the plots below).

Only a SPST switch is necessary for power: when the filaments are turned off, the HT current goes to zero. Filament current is 20 mA, so a single C cell lasts quite a while, and HT current is just over 1 mA, so the 5 series connected 9 volt batteries last a long time too.

In this circuit, I measured less than 1% distortion at 1VRMS, primarily coming from the INPUT stage. The distortion can be further reduced by using 54 or 63V source for HT voltage, or by re-arranging the circuit impedances higher in the tone stack (using 500k pots and larger "L" smaller "C" in the resonant circuits. A TM117 transformer ought to provide about 50 Hy inductance, allowing the 2 inductor values to be 50Hy and 13Hy).

The tone stack is simple in concept. The BASS control is simply a series inductor (roughly resonated with the tone stack input coupling capacitor). Turning the control towards the input allows low frequencies to pass thru, providing a boost. Turning the control towards ground shunts low frequencies to ground, providing a cut. The MID control is a series tuned LC resonant circuit. At resonance, the impedance is low, so mid frequencies can be boosted or cut. By changing the ratio of the L to C changes the circuit Q, so you can tailor the range of effective control to your needs. A larger L and smaller C lowers the effective bandwidth of control (higher Q) while a smaller L and larger C increases the bandwidth. The TREBLE control uses a single capacitor to control the higher frequencies. Note that the tone stack operating frequencies are shown set more towards guitar application than "hi-fi" applications. They could be re-scaled, of course. All controls are LOG controls with 10%-90% of the resistance at mid control (audio taper). For the MID control, I included a switch so that the center frequency of the control could also be altered, providing more control opportunities by only adding one capacitor and one switch.

With the topology shown, there is minimal interaction between controls.

It is also a simple matter to simply add more "pots" and L-C circuits to achieve more "controls": you could produce a multiband "equalizer" with this approach.

Tone Stack Responses you can achieve.

Here are some representative curves of responses this circuit can generate. The first is with the controls set more or less "flat".

The next is all 3 controls set to maximum boost (and mid "switch" to 440Hz):

The next is all controls set to maximum "cut":

The next shows the effect of the mid control set halfway towards maximum boost, and the switch set for 262 Hz position:

Finally, the mid control is set halfway towards maximum cut position, with the switch in 262 Hz position:

-Steve